在线时间:9AM - 11PM
400-880-1835

- 新闻资讯 -

关注实时动态,了解孩子的最新情况

新高一暑假怎么过?9科教师给学生的学习建议,值得所有同学借鉴
来源: | 作者:mob7983e0 | 发布时间: 2068天前 | 670 次浏览 | 🔊 点击朗读正文 ❚❚ | 分享到:

首先恭喜各位准高一新生,经过了中考的拼搏,大家将和初中学习生活告一个段落,奔向高中……


比起初中,高中学习的知识量将会变大,同时,考验自我和挑战自我的时刻也会变多,怎么去适应高中生活,趁这个暑假正开始,除了wifi+旅游+西瓜+……还能为自己充个电!



中考后学生该做什么


在中考之后的日子里,同学们可以根据自身的特点,在暑假的不同阶段里安排合适自己的学习和生活。

同学们应该选择一种适合自己的放松方式,寻找一些自己喜欢的活动或科目,对自己暑假的生活和学习进行合理的安排,选择自己感兴趣的假期充电班。

1.考后3~5天:放松

同学们在中考结束后,彻底的放松了,充分的利用闲暇的时间,做一做自己原来想做而没有时间和机会做的事。

在这段时间里,中考刚结束,同学们还是以玩为主,但是玩的方式有很多种。根据自己的兴趣、爱好选择一种适合自己的放松方式,不仅可以缓解中考带来的压力,而且会使突然闲下来的生活变得充实,不至于在考后就找不到方向。

2.考后1周:整理

经过1周的放松,同学们基本上缓解了考试带来的紧张情绪。这时就需要对自己初中三年的学习和生活,进行重新的整理,从而逐步向高中或中专生活过渡。

同学们从初中学过的知识中,寻找一些自己感兴趣的科目或课题,然后到图书馆或网上搜集大量的相关资料,扩大自己的知识面。

3.考后半个月:成绩

中考成绩大概在每年7月中旬公布,这段时间往往也是同学们心理波动最大的时候。

建议同学们要乐观接受考试成绩,并及时地吸取教训,进行反思。既然考试已经结束,成功也好,失败也罢,都已经成为不可改变的事实。重要是要往前看,尽早地对自己未来的学习和生活进行规划。一味地沉浸在喜悦中,忽视了假期的学习充电,不仅只会原地踏步,还可能由于骄傲而退步;相反一味地因成绩不理想而懊悔,树立不起重新开始的信心,也许未来就真的没有希望了。

总之,无论考好考不好,都要根据自己的实际水平,选择适合自己的学习方式。

4.考后1个月:充电

初中生如何顺利进入高中,并用最短时间适应高中生活?

首先,同学们要对自己将要进入的新学校作一个大致的了解,到新学校走走看看,拜访家附近高年级的同学,咨询学习生活等各方面的情况,为自己进入新学校做好充分的准备。

其次,选择适合自己的假期充电班。如果自己平时成绩就很好,可以选择一些能发挥其兴趣爱好的班型,比如英语特训等;如果自己成绩一般,想利用假期有所提高,可以选择应试性的班型,但切忌不要把假期变“第三学期”,完全为了补课而学。如果想提前感受高中学习生活,可以选择“初中升高中衔接班”,但在预习新课时要把握好尺度,要在快乐中学。


暑假各科如何充电


语文

一、书中自有黄金屋,万卷读破妙笔生。


(一)暑期多读课外书


可以认真读上几本!相信这个暑假你的语文水平一定会有所提升!


小说类:《边城》、《家》、《老人与海》、《巴黎圣母院》、《复活》、《百年孤独》等。

散文类:《风流去》(鲍鹏山著)、《夹缝中的历史》(朱鸿著,新版名《历史的星空》)、《大人物》系列,曹林、林达、熊培云、王开岭、刘瑜、王小波等名家散文随笔皆可。

诗词随笔类:《唐诗之旅》、《宋词之旅》、《元曲之旅》(李元洛著)

人物传记类:《哲学野史:30位思想大师的趣闻和传说》(科恩著)、《傅译传记五种》(傅雷译)《人类的群星闪耀时》(茨威格著)、《北大大课堂:西方六大师》(贺麟著)


假日必读书单,存着慢慢看!


要求:①完成不少于10页的摘抄点评;②写一篇不少于1200字书评。


(二)赏析背诵唐诗宋词50首。


二、书到用时方恨少,工具书籍提前备。


必备工具书::《古代汉语词典》(商务出版社),《现代汉语词典》(商务出版社,第六版),《成语大辞典》,《语文知识手册》(高中最新版)


数学

一、假期超前学习高中数学的知识可以便于完成初升高的衔接。


集合:数学中最基础、最通用的数学语言。整个高中以及现代数学都是以集合语言为基础的,一定要学明白了。


函数:通过初中对具体函数的学习,在其基础上研究任意函数及其性质,如单调性,奇偶性,对称性,周期性等。这一部分相对有一定的难度,而且与初中的联系比较紧。


基本初等函数:指数和对数的运算以及利用前面学到的函数性质研究指数函数,对数函数和幂函数。这部分知识有新的计算,并且应用前面的函数性质学习新的函数。


二、其他推荐任务


若想提高数学学科素养,劳逸结合,可通过以下方式:


电影视频类:《平面国》《模仿游戏》《维度:数学漫步》;


10部数学主题的电影,看完让你爱上数学,信心倍增!


书籍类:《哥德尔、埃舍尔、巴赫》(侯世达),《古今数学思想》(莫里斯˙克莱因),《思考的乐趣——Matrix67数学笔记》,《什么是数学》(R.柯朗)。


英语

一、视听部分


观看经典电影:《天生一对》《幸福来敲门》《幸福终点站》《阿甘正传》《实习生》《肖生克的救赎》《叫我第一名》《三傻大闹宝莱坞》等


高中生如何通过看电影学好英语?人生必看的10部超级经典英文电影,暑期强力推荐!


二、阅读部分


推荐阅读:《新概念英语》第二册实践与进步(Practice and Progress),可熟练背诵并默写以下15篇课文:1、2、3、4、7、8、11、13、14、16、20、21、25、28、29。


三、书写部分


1.可阅读借鉴学长们的优秀英语作文,比较差异,取长补短。

2.选择你自己最喜欢的一种字体,在暑假里认真临摹,反复练习。


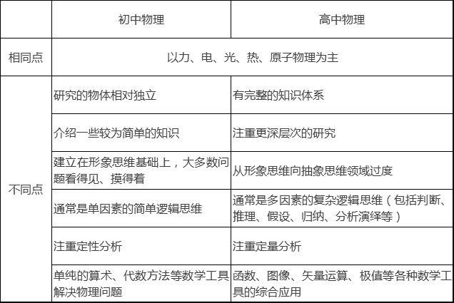
物理


一、初高中物理学习特点



二、暑假物理作业


第一时段(7月)


完成课本必修一的第一章和第二章的学习,并完成课本上的课后练习题,作业要求做在练习本上,可以不抄题目,写清楚页码和题号。


第二时段(8月)


学习课本第三章内容《相互作用》并在练习本上完成课本的课后作业。


三、推荐阅读书目


《现代物理学革命》《你不可不知的50个物理知识》《物理的奥秘》《物理其实很简单》《黑洞与婴儿宇宙以及相关文章》《时间简史》《物理世界奇遇记》《超级英雄物理学》


化学

锦囊一:科普专题片


为大家精心挑选了适合观看的科普系列专题片《我们需要化学》。共分6集:《化学慧光》《饮食之基》《绚丽生活》《迷人材料》《生命旅行》和《走向未来》。深入浅出地呈现了化学的本源,并揭示了我们生活的化学本质。


要求:


1.欣赏《我们需要化学》系列科普视频(腾讯视频、哔哩哔哩等都可以在线或下载观看)


2.看视频时,遇到不了解的化学物质、化学反应、实验装置,查资料探究原理。


3.围绕专题片中的最感兴趣的片段资料,写一篇化学科普小文章,主题可以是化学史实、在生活中的应用、未来畅想等,形式、字数不限。


锦囊二:迈向成长


暑假是自我成长的绝佳契机,也是养成良好学习习惯的好机会。高中学习的深度和广度增加,课前预习会帮助大家更快地适应9月后快节奏的学习生活。因此,预习高中内容,打好坚实的基础。


要求:认真阅读教材,预习《必修1》前两单元知识点。


生物

1.预习高中课本必修一《分子与细胞》第一章、第二章有关知识,注意与初中知识衔接。


2.完成配套作业中对应章节的内容,对预习过程中有疑惑的知识,特别是涉及有机化学的部分内容,可以尝试通过借阅高中化学教材、上网搜索等方式解决。


3.在一张A4纸上绘制动物细胞和植物细胞的亚显微结构模式图。要求:


模式图大小比例适当,细胞结构准确、清晰(亚显微结构:画出各种细胞器的内部结构),标注简明。


历史

1.完成一个脉络梳理,培养历史思维。


中国古代时间为轴,将朝代更替的时间、顺序和发生的大历史事件进行细致全面的整理,目的是培养时空观念,以形成全面、立体的历史观,提高大家的历史学习能力。


如可按以下进行详细整理:


中国古代史

(1) 先秦:夏、商、周(西周、东周)

(2) 秦朝

(3) 汉朝(西汉、东汉)

(4) 魏晋南北朝

(5) 隋朝

(6) 唐朝

(7) 宋(北宋、南宋)

(8) 元朝

(9) 明朝

(10) 清朝


2.阅读一本历史著作,撰写读书笔记。


可从以下书籍中任选一本:《史记》(司马迁)、《国史大纲》(钱穆)、《中国史纲》(张荫麟)、《国史概要》(樊树志)、《中国思想史》(葛兆光)、《晚清七十年》(唐德刚)、《全球通史》(斯塔夫里阿诺斯)、《大国的兴衰》(保罗·肯尼迪)、《大外交》(基辛格)、《文明的冲突与世界秩序的重建》(亨廷顿)、历史人物传记(如孔子、秦始皇、唐太宗、康熙帝、毛泽东、邓小平、拿破仑、马克思)等。当然也可以自己挑选一本认为比较好的历史著作来撰写读书笔记。


3.观看一些历史纪录片,拓展个人眼界


以纪录片《大国崛起》为重点,细看美国、英国、德国、俄国、日本有关内容。以其中一个国家为例,整理它发展过程中的大事(时间、名称、影响);并有所想、有思,写一篇观后感。


地理

一、读地图册,熟悉重要国家、地区的地理条件,争取开学前将其初步掌握。


1.熟悉中国各省区(直辖市、自治区)的位置、形状、简称和省会,并能说出其主要气候类型和气候特点

2.熟悉中国主要大山大河的位置

3.熟悉世界主要地形区(如安第斯山、德干高原等)和重要国家的位置

4.复习经纬网(经纬线的定义、经纬度的规律、指示方向和距离长短判读)及其应用(判断方向),结合教材了解地球时差现象和昼夜产生的原因,掌握四季和五带的划分依据


二、有学习余力与经济条件的同学,可以每天抽出30分钟阅读《中国地理杂志》。


《中国地理杂志》是命题的取材来源之一,叙述视角新颖,材料独特有趣,能够提高学生学习热情。


三、关注与地理学科相关的生活点滴


例如,观察每天日出与日落的早晚及方位变化,关注身边植物的生命周期变化(开花,落叶的大致时间),观察家中不同房间的采光条件及温度变化等。

政治


1.心中有书,先学一步。


借阅并浏览高一政治必修一教材。试着去了解(以《经济生活》为例)一下商品、货币、汇率、股票、债券、基金等概念内涵;试着去区分一下“金属货币”与“纸币”、“价值”与“价格”、“初次分配”与“再分配”、“通货膨胀”与“通货紧缩”、“财政政策”与“货币政策”、“引进来”与“走出去”等相关知识。


2.关注时政,开阔视野。


推荐观看《新闻联播》《今日说法》《经济半小时》等新闻类、社会类、财经类、法制类节目;

推荐关注“人民日报”“求是”等公众号;

推荐阅读《人民日报》《环球时报》《半月谈》等