在线时间:9AM - 11PM
400-880-1835

- 新闻资讯 -

关注实时动态,了解孩子的最新情况

@2020高考考生,高考体检这些信息,与你填报志愿和录取有关!
来源: | 作者:mob7983e0 | 发布时间: 2125天前 | 543 次浏览 | 🔊 点击朗读正文 ❚❚ | 分享到:

高考体检是普通高校招生工作的重要组成部分,其结果在考生填报志愿时有很重要的参考意义。


受新冠肺炎疫情影响,2020年高考体检较往年有所推迟。


高考体检都检查什么,如何影响高考志愿填报?一起来了解一下吧。


01

高考体检主要项目

参加高考体检,考生主要检查六个方面,分别是:眼科:包括视力、色觉、眼病;内科:包括血压、发育情况、心脏及血管、呼吸系统、神经系统、腹部脏器等;外科:包括身高、体重、皮肤、面部、颈部、脊柱、四肢、关节等;耳鼻喉科:包括听力、嗅觉、耳鼻咽喉、口吃等;胸部摄片肝功能检查:不包括乙型肝炎表面抗原。


02

注意事项

1.尽量避免用药体检前一周,尽量避免服用损肝药物及营养品,以免影响丙氨酸氨基转氨酶结果。若病情需要则不必强行停药,体检时需向医生讲明。

2.规律饮食体检前三天要规律饮食,在保证营养的前提下以清淡为主。上午体检的考生,因为要抽血,不要吃早餐(空腹);下午体检的考生,可吃少量清淡早餐,饮用少量白开水。

3.避免剧烈运动,保证睡眠体检前注意休息,不要剧烈运动和情绪激动,保证充足睡眠。

4.视力与听力体检前,不要长时间看电脑、玩手机,以免影响视力检测结果;日常佩戴隐形眼镜的考生要事先将其摘掉,改戴框架式眼镜,摘戴更为方便。听力不好的考生如戴助听器,应提前向医生讲明。


03

体检结果与填报志愿的关系

考生经过系统检查后,医生会根据教育部、卫生部、中国残疾人联合会印发的《普通高等学校招生体检工作指导意见》中所列条款,结合考生的身体状况做出各科体检结论,给出考生一个“报考专业建议”,这个建议就是体检结果。一般来说,体检结果分为几种情况:

1.适宜选报普通高等学校各专业
这部分考生为身体条件完全合格,说明他们的身体状况适合高等院校各类专业的就读条件,可以选报高校的各类专业。但不包括军事院校和公安类学校。

2.不适宜选报普通高等学校各专业
这类考生为身体不合格,为指导意见中第一部分所列条款,主要是因为患有比较严重的疾病如:传染病、精神病、心脏病、血液病等,暂不宜报考各类普通高等学校。这部分考生首先应治疗疾病,将来再报考高校。

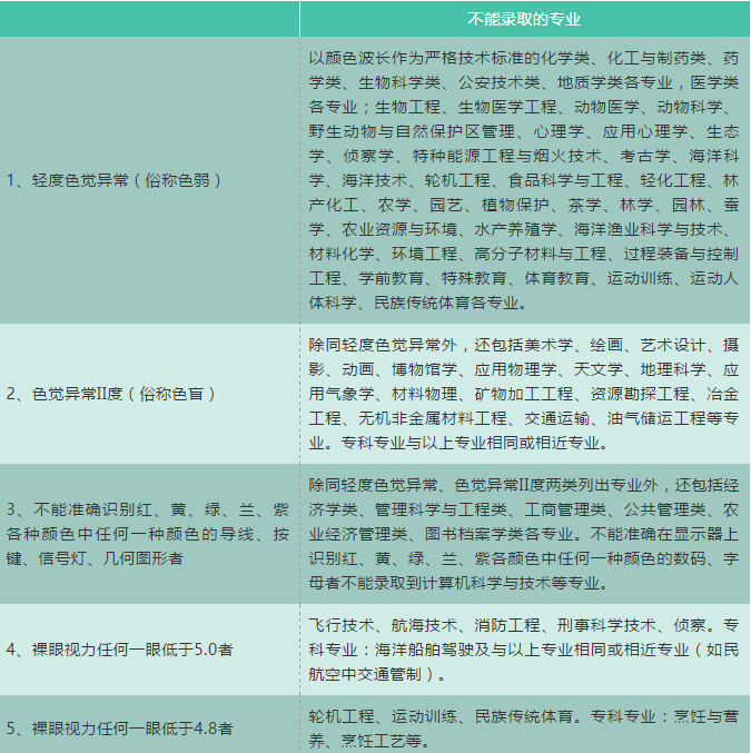
3.在《指导意见》第二部分中学校可不予录取的专业
这类考生是身体条件合格,但是患有某种疾病或某种生理缺陷,身体条件符合《指导意见》第二部分中的某些条款,这些条款中所列的各专业不宜选报,主要是指身体条件不能按照专业培养方案完成学业,主要为视力不足,色觉异常等,考生报考志愿时应避开受限专业。高校在录取时可根据此条款拒收退档。

4.在《指导意见》第三部分中还有不适宜就读的专业
这类考生患有某些疾病或某种生理缺陷,身体条件符合《指导意见》第三部分中的某些条款,主要是因为视力不足、屈光不正、听力障碍、重大手术、肢体残疾等原因不宜就读某些专业。条款中所列的各专业,主要是指考生的身体条件虽能坚持专业学习,但今后会影响考生在该专业的就业和发展。考生可根据自身情况自主、慎重的选报。高校不能就此拒绝录取。

04

患有下列疾病者,学校可不予录取




1、严重心脏病(先天性心脏病经手术治愈,或房室间隔缺损分流量少,动脉导管未闭返流血量少,经二级以上医院专科检查确定无需手术者除外)、心肌病、高血压病。




2、重症支气管扩张、哮喘,恶性肿瘤、慢性肾炎、尿毒症。



3、严重的血液、内分泌及代谢系统疾病、风湿性疾病。

4、重症或难治性癫痫或其他神经系统疾病;严重精神病未治愈、精神活性物质滥用和依赖。

5、慢性肝炎病人并且肝功能不正常者(肝炎病原携带者但肝功能正常者除外)。

6、结核病除下列情况外可以不予录取。

(1)原发型肺结核、浸润性肺结核已硬结稳定;结核型胸膜炎已治愈或治愈后遗有胸膜肥厚者;

(2)一切肺外结核(肾结核、骨结核、腹膜结核等等)、血行性播散型肺结核治愈后一年以上未复发,经二级以上医院(或结核病防治所)专科检查无变化者;

(3)淋巴腺结核已临床治愈无症状者。

05

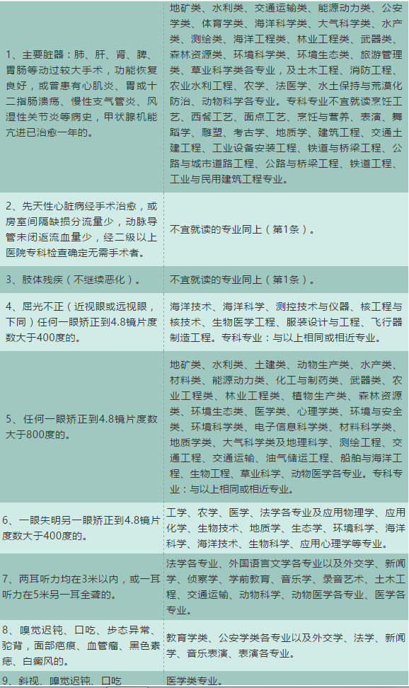
患有下列疾病者,学校有关专业可不予录取


06

患有下列疾病不宜就读的专业


07

特别提示

考生在填报志愿前,一定要研读体检表上的信息,准确对照《普通高等学校招生体检工作指导意见》相关条款,并仔细查阅高校招生章程中对身体条件的特殊要求,避开限报专业,这样才能正确填报志愿。